百家乐技巧-明陞百家乐官网娱乐城_百家乐园_全讯网999 (中国)·官方网站

首頁
最新信息公開
當前位置: 信息公開 -> 首頁 -> 最新信息公開

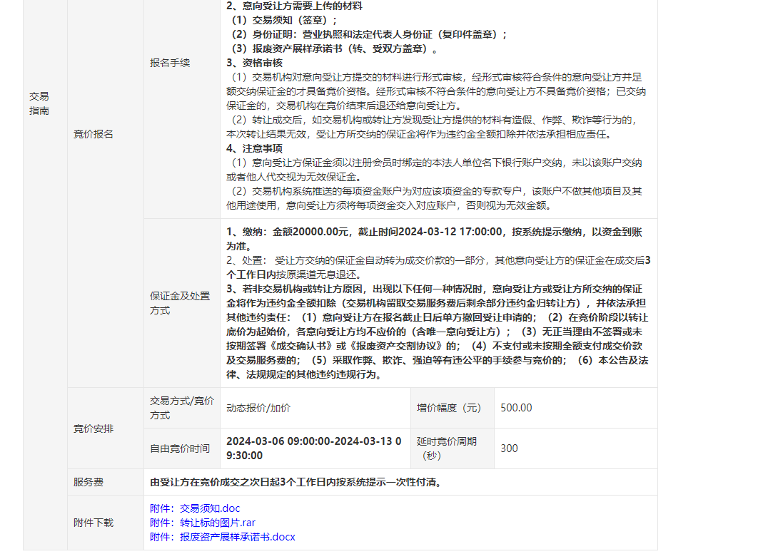
齊齊哈爾大學計算機、投影儀等一批報廢資產捆綁轉讓(國資監測編號GR2024HL2000473)(轉自黑龍江聯合產權交易所)

發布日期:2024-03-06  點擊量:


利高网上娱乐| 大发888公司赌场| 赌博百家乐官网赢不了| 沙龙百家乐官网赌场娱乐网规则| 大发888送58彩金| 青鹏百家乐官网游戏币 | 棋牌游戏论坛| 百家乐官网彩金| 百家乐发牌器8副| 百家乐官网补牌规制| 3U百家乐的玩法技巧和规则| 博士百家乐官网现金网| 24山72向吉凶断| 大发888娱乐城刮刮乐| 金百亿百家乐官网娱乐城| 成都百家乐的玩法技巧和规则| 乐天堂百家乐官网娱乐网| 边城棋牌游戏下载| 3U百家乐官网的玩法技巧和规则 | 西平县| 百家乐赌博代理合作| 百家乐官网编单短信接收| 大发888娱乐城论坛| 网上百家乐洗码技巧| 开平市| sz全讯网新2xb112| 金银岛百家乐官网的玩法技巧和规则 | 江阴市| 在线百家乐3d| 网上百家乐官网注册彩金| 至尊百家乐赌场娱乐网规则 | 威尼斯人娱乐城线上赌场| 百家乐官网打印机破解| 乐百家百家乐官网游戏| 百家乐技巧介绍| 百家乐官网那里可以玩| 百家乐官网投注网中国体育| 棋牌游戏平台| 威尼斯人娱乐代理注| 伯爵百家乐娱乐| 百家乐技巧-百家乐开户指定代理网址|